ฟรี
เมนู
หน้าหลัก
ข้อมูลพื้นฐาน
ประวัติโรงเรียน
ปรัชญา/คติพจน์
ตราสัญลักษณ์ของโรงเรียน
อักษรย่อ/สี/ต้นไม้ประจำโรงเรียน
ที่ตั้ง/แผนผัง
วิสัยทัศน์ พันธกิจ และค่านิยม (VISION, MISSION and VALUES)
อัตลักษณ์/เอกลักษณ์
โครงสร้างการบริหาร
อำนาจหน้าที่
ข่าวประชาสัมพันธ์
ภาพกิจกรรม
ดาวน์โหลด
สมุดเยี่ยม
ITA Online ประจำปี
ปีงบประมาณ 2568
การเปิดเผยข้อมูลสาธารณะ
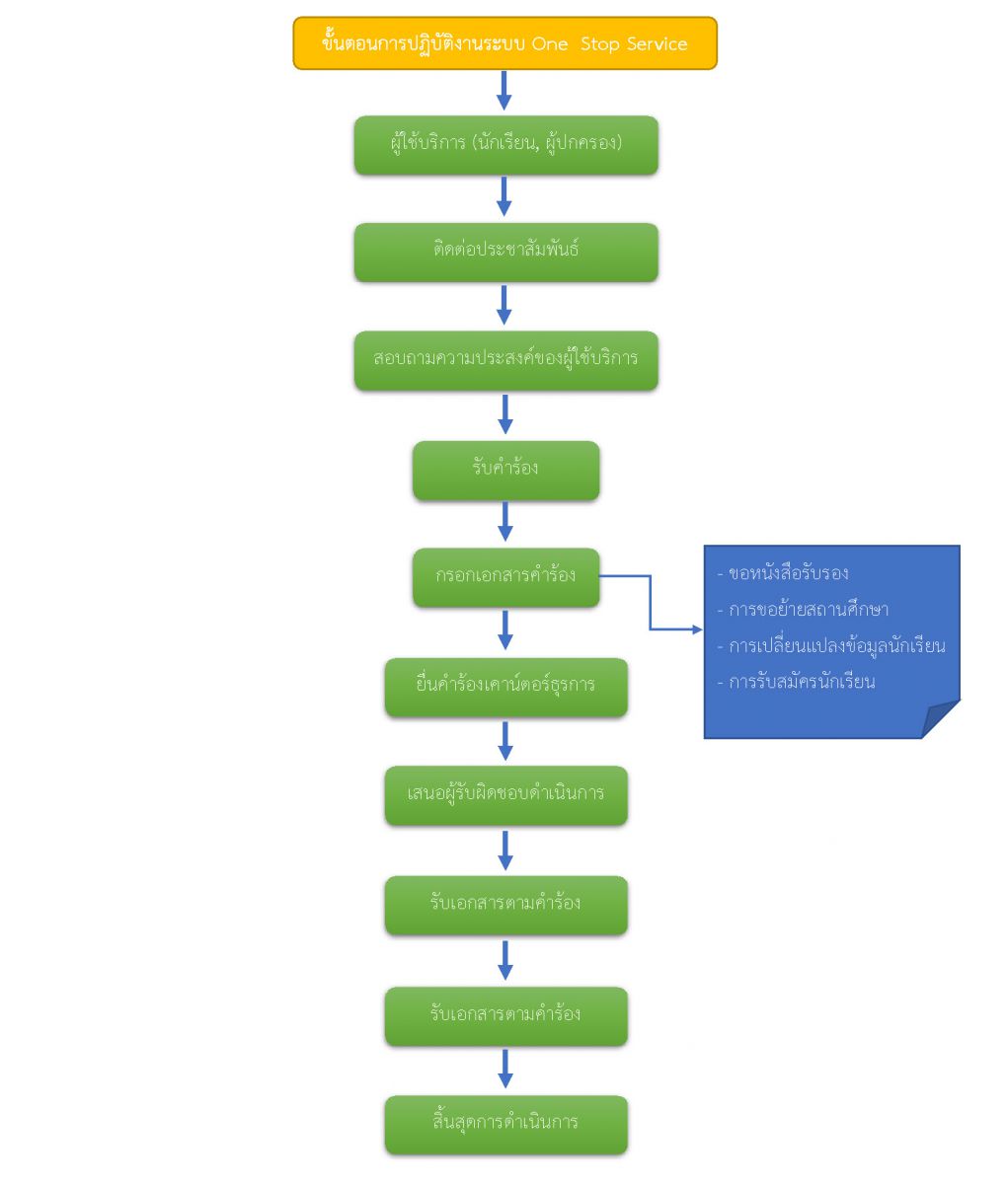
64: O14 คู่มือหรือมาตรฐานการให้บริการ
เข้าดู : 87 ครั้ง